Analyses & Studies
The tortuous road to controlling Net Migration – where will it lead French business?

For well over a decade now, the UK government has placed the reduction of net migration at the centre of its immigration policy, complicating its own journey.
The acute skills shortages in the country, the various countervailing factors in the economy, the adverse impacts of Brexit, and the knock-on effects of other government policies in immigration and elsewhere, have made it a perilous course to navigate.
The Home Secretary’s announcement of 4 December 2023 aimed at managing legal migration, following on from previously unsuccessful attempts at curbing illegal migration, has added further complexity to this journey.
The UK Government could instead consider prioritising support for skilled migration, which is in high demand in the country. A relentless pursuit of the net migration agenda could potentially hinder SMEs and economic growth. Exploring options such as developing further the Shortage Occupation List (SOL), which has inbuilt flexibility, which allows employers to pay 20% less than the going rate for specific roles, may be a better means of addressing the evolving needs of UK industry.
The Home Secretary’s proposal for a new Immigration Salary List (ISL) to replace the SOL appears to be causing some confusion.
The Migration Advisory Committee (MAC), an independent organisation which advises the government, is finding its brief given on 17 January 2024 challenging, due to a lack of clarity over its instructions in creating the new ISL.
In a letter dated 17.1.24 to MAC, James Cleverly (Home Secretary) stated:
“Immigration Salary List
The Government is increasing the salary threshold for those arriving on the Skilled Worker route, by 48% from £26,200, which is based on the 25th percentile under Office for National Statistics (ONS) Annual Survey of Hours and Earnings (ASHE) data from 2021, to £38,700 from April 2024, which is based on the 50th percentile under ONS ASHE data from 2023. Those already in the Skilled Worker route before the Immigration Rules changes should be exempt from the new median salary levels when they change sponsor, extend, or settle.[Our emphasis] We would, however, expect their pay to progress at the same rate as resident workers; therefore, they would be subject to the updated 25th percentiles using the latest pay data – ASHE 2023 - when they next make an application to change employment, extend their stay, or settle. This is in line with normal practice.”
In its Rapid review on the Immigration Salary List published on 23 February 2024, MAC replies
“ The government will need to consider the benefits and function of the ISL in advance of our full ISL review. For this review we have assumed [our emphasis] that the main benefit of inclusion on the ISL is to allow employers to recruit migrants on a salary below the general threshold – with the discount being a maximum of 20%...
Despite the above assumptions, and in order to conduct a thorough full review of the ISL later this year, we require further clarity from the government on what the benefits and longer-term purpose of the ISL will be. Aside from some of the more technical aspects of the ISL, it is important for the government to lay out the role it wants the ISL to play within the wider immigration system. For example, is the primary purpose of the ISL to fill shortages in the short term with overseas labour? Or is the ISL being implemented for a wider purpose, for example, to support government priority sectors and broader government policies or to support sectors where there are broader benefits and spillovers to UK society, independent of shortage considerations? We highlight throughout this section some of our positions and where we require further clarity from the government so that we may perform an informed and comprehensive review of the ISL in due course.”
These somewhat rushed policy changes will likely make for a complex set of provisions.
The Home Secretary’s letter of instruction had included abolishing the 20% discount on the going rate, but MAC feels that this is no longer appropriate in light of the increased minimum thresholds payable. The “going rate” will now be referred to as “occupation-specific thresholds”.
Changes to the Immigration Rules are expected on 14 March 2024, to establish the framework for these adjustments.
The Government’s independent policy advisers MAC are struggling with the lack of opportunity and time to fully investigate the purpose behind the new ISL and to undertake stakeholder consultations with employers. It is important for the business community to inform such calls for evidence. These changes are also coming at a time when the Independent Chief Inspector of Borders and Immigration was sacked leaving 15 of his reports still unpublished.
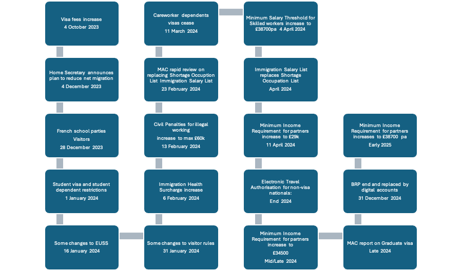
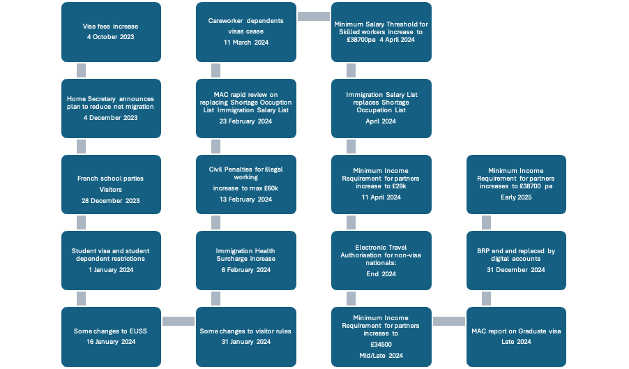
The convoluted path to tackling the runaway net migration figures
Businesses, workers and individuals can expect changes to affect them if immigration status is relevant and important. The changes are so numerous and frequent that it would be sensible to seek detailed and specialist advice if any of the points below appear relevant.
The most impactful for business owners will be the rise in the Immigration Health Surcharge on 6 February 2024, the astonishing hike in Civil Penalties on 13 February 2024 for hiring workers who do not have the correct immigration permission from a maximum £20000 to £60000 per illegal worker, the sharp increase of the minimum salary threshold payable to skilled workers from 4 April 2024 and the replacement of the Shortage Occupation List by the Immigration Skills List.
The timeline of the government plans on Immigration, as they may affect the French community, is set out below:

Where will it lead French-owned UK businesses or those wishing to expand to the UK?
The combined effect of the rise in visa fees in October 2023, followed by increases in the Immigration Health Surcharge (payable by migrants coming for longer than 6 months to enable access to the NHS), and a hike in the minimum salary threshold payable to sponsored Skilled workers from £26,200 to £38,700 from 4 April 2024, and a higher minimum for shortage roles (even with a discount), along with all the other accompanying measures mean that many small businesses will struggle to recruit from overseas.
Whilst there may well be other visa options to enable recruitment in individual cases, by far the most common method, will be via sponsorship. Those who can afford the outlay to be able to hire staff from France or elsewhere (skilled migrant workers) will need to apply for a sponsor licence and will need to factor in the current backlogs at the Home Office for processing licence applications.
In the meantime, some 21 job roles will feature in the ISL, for the time being. This represents a substantial reduction from the SOL. For occupations on the ISL, a threshold of either £30,960 or their occupation-specific threshold, whichever is higher, will need to be applied. Some roles in construction, lab technicians, boat builders, artists, ballet dancers, orchestral musicians, care workers and other rare skills categories may make it into the SIL on MAC’s recommendation. This minimum under SIL contrasts with the higher of £20960 pa or a 20% reduction of the going rate under the SOL.
“Given the new level of salary thresholds [£30960 for those on ISL], we expect that the SW route use will be predominantly for graduate-level occupations as the levels of pay may be out of reach for many RQF 3-5 occupations, except for pay scale occupations and the social care sector which have exemptions” notes MAC.
Health and Care worker visa and those jobs on national pay scales will have specific arrangements.
MAC also raises concerns about the disparity between the private sector and NHS this will lead to whereby, “the NHS would be able to pay laboratory technicians (SOC 2020 code 3111) £23,200 or above whilst private sponsors would have to pay laboratory technicians £30,960 or above.”
MAC points out at page 8 of the Rapid review that: “For example, veterinary nurses (SOC 2020 code 3240), which are not on a national pay scale, have a median salary of £24,400 and therefore, even if placed on the ISL, would struggle to use the SW route given the ISL threshold would be £30,960. The new general threshold in effect will mean that the SW route becomes unavailable for many occupations.” [Our emphasis]
The notion that local businesses must adapt rapidly, and train settled workers to meet skills shortages is generally not realistic in practical terms. Potentially there could be an impact on the economy as employers are forced to scale back. The wheel may come full circle at some point, perhaps sometime after the elections, and the flexible Shortage Occupation List that the Government is about to abolish may return. Volte-face in immigration policy is not unusual. If it does, in response to stakeholder consultations by MAC, it may be reintroduced under a different name.
The medium to large-sized enterprises, with their clear advantage, may be able to step in where the smaller employers struggle. However, smaller start-ups should be aware that the UK government has ambitions in green energy and thus funding may be available for innovative companies from the Department for Energy Security and Net Zero. Following a deal with the EU, UK-based science and technology companies will have access to Horizon Europe. R&D corporation tax relief may be available in certain instances. The UK’s intentions to become a global superpower in Artificial Intelligence will enable UK-based companies to take advantage of government support. Equally, the Government is providing local authorities £12 million to support adult social care apprenticeships with up to £30,000 per apprenticeship.
Opportunities are there for those who are willing and able to seize them and move into areas where there might be a vacuum. Thus, despite the challenges and migration costs, a deregulated environment, tax advantages, and the ease of setting up and doing business, the UK remains a major draw for French or other EU companies.
Author: Nilmini Roelens, Roelens Solicitors, Oxford Science Park
Roelens Solicitors, founded by Nilmini Roelens, is a law firm specialising in Business Immigration.
